小红书英才网致力于小红书学习交流
联系我们

您现在的位置是: 首页 > 人才招聘 > 主播招聘

主播招聘

公司团建不该算加班吗?为什么还要我花钱??

2022-08-08 主播招聘 加入收藏

来源:猎聘(ID:liepinwang)

作者:静思


“你觉得公司周末团建算变相加班吗?”登上热搜后,网友们纷纷吐槽自己公司周末/休息日团建的糟心行为。



占用大家周末或者休息日去搞团建,在职场人看来就是赤裸裸的加班、剥削。


从目前《劳动法》的规定来看,尚未有针对这类事件的明确法律规定。《劳动法》只是明确每周工作时间不超过40小时,保证至少一天的休息时间,否则需要调休或补偿性给予加班费。


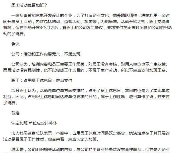
但已经有将周末参加培训、团建定义为加班的仲裁。



虽然公司认为他们制定的活动内容与工作内容无关,也没有任何业务考核,因而不属于加班;但员工普遍认为无论何种活动,在公司的强行要求下占用了我的休息时间,就属于加班。最终裁定也是按照加班来算,要求公司对员工安排补休。


微博曾有个投票:你喜欢公司的团建吗?有7768人参与投票,其中6087人选择了“不去,团建是大型尴尬现场”这个选项,占比高达78.36%。


可见大家对团建的厌恶,可以说已经超越了年会,毕竟年会还可以抽奖。而团建,很多时候就是打工人自己花钱买罪受,还得赔上休息时间尬聊加强行愉悦玩耍。



1

团建有多奇葩,超乎你的想象


说实话,当代职场人苦团建久已。团建甚至可以列为“职场最讨厌的活动”NO.1。如果说,过去团建=公费摸鱼,现在各种奇葩团建已经越来越让打工人心力交瘁了。


比如:夏天中午34℃去爬山,爬完山还搞户外烧烤的这种团建还不是最惨绝人寰的。


去老板郊区的菜园免费做苦力,见过么?



还有把红酒庄园和站军姿两个项目强行安排在一起的。



图啥?让下属们站累了好痛饮么?


最惨的是让员工“自残型”的团建活动——



有这种想法的老板可能爹味十足,把员工当成了儿子,业绩差就得挨揍?


前两天看到一个更可笑的团建活动,让员工们周六自行前往寺庙上香给公司祈福,划重点:交通费和香火费自掏腰包。 



我想员工们可能会集体许愿:保佑公司早日倒闭吧。


总结一下这些奇葩团建的共性:在员工休息时间苦员工心志、劳员工筋骨,还得员工自掏腰包。


2

职场人讨厌的不是团建

而是强迫和被占有


职场人为什么讨厌团建?总结下来无外乎两点原因:


1、安排时间不合理。很多公司喜欢把团建安排在周末,员工们辛苦一周,好不容易熬到一天或两天的休息时间,结果要一大早上起床继续去见公司同事和老板的面孔,身体和精神受到双重伤害。如果团建放在工作日,不用上班,还能出去放会儿风,可能大家积极性会比较高。


2、主题活动无聊且无趣。提不起兴趣,也没有凝聚力,大家的感情不会因为团建变好。甚至有的团建活动都是领导的喜好,本身就有代沟,员工只是被迫参与罢了。


所谓团建,其实就是公司员工聚在一起做除了工作以外的其它的活动。其本意是想通过一些大家认可的有兴趣的活动,让大家聚在一起,达到团队建设的某种目的。


本来是顶有趣的一件事,但因为出资方(老板)、组织方(HR)和参与方(员工)三者立场和目的不同,所以导致团建现在愈加成了负担。


老板搞团建,常常抱有“既要、又要、还要、更要”的想法,既希望员工放松玩、又希望员工不影响工作、还希望员工能通过一次活动就增强凝聚力(打鸡血)、更希望员工能感激出资的他们为公司死心塌地卖命……想要的太多,员工承受不起。

HR也很不容易——他们的宗旨就是完成老板发布的任务,把活动在预算范围内圆满安全的做好,如果活动做得非常合老板心意,达到想要的效果,就更完美了。作为员工,HR们所想的首先不是让同僚们满意,而是让出资方满意。所以,辛苦操办下来,众口难调,抱怨还颇多。


至于参与者员工,尤其是90、95后的职场人,对团建这件事的态度,用刘擎教授在《十三邀》里说的一段话来概括颇为贴切:



说到底,现代年轻人对自我掌控感的要求更高,大家讨厌的也许不是团建本身,而是强迫——和不熟的人强行social、以及对不喜欢的项目强行装High;以及被占有——占有原本属于自己的时间、精力和金钱。


3

合格的团建,有两个关键点


是不是所有职场人都讨厌团建?未必。也有大家认可的团建。



我自己就很喜欢在上一份工作中参加过的团建。在工作日的某个下午,大家在世纪公园门口集合,逛公园、赏春景;然后找一家桌游室玩游戏;最后大伙们公费吃日料。都是很普通的项目,但参与的每个人都很喜欢。


在一家头部互联网公司工作的网友(@苏远)分享了他参加的公司团建:三日游,万豪度假村、湖边划船、烧烤、本地农场采草莓、酒庄一日游。平时的团队活动还包括了插花、油画、做咖啡、参观汽车制造工厂。


这样的团建活动会有人不喜欢么?


受大家喜欢的团建,不需要花哨、酷炫,甚至不需要公司花很多钱,它们完全可以是及其普通的一些项目。而这些如此普通的项目之所以受到职场人欢迎,是因为它们做到了合格团建的两个关键点:单纯和轻松。


所谓单纯就是,既然都搞团建了,就让员工们好好放松一下,这至少是团建的重要目的之一吧。没有老板讲话、没有分小组讨论、不搞团队联盟、也不搞什么凝聚力和提升士气这些东西。


团建本无原罪,职场人只是想要玩得开心一点。最好的团建就是吃喝玩乐,火锅、烤串、自助、K歌、按摩这种纯粹放松身心的项目,让员工肆意纵情地玩,大家才能满血复活继续为公司卖命。


所谓轻松就是让绝大多数员工能接受。


第一,是在时间上能接受。


之所以有些玩乐型的团建也不讨好,是因为占据了员工的休息时间。周五晚上或者大周末的非要组织团建,把员工拉出来聚餐、玩耍,真没几个员工还愿意在休息日看到老板和同僚们的面孔。


第二,是在体能上能接受。


最可怕的就是素质拓展训练型团建,什么野外拉练、生存训练,配合各种反人类小游戏。


前两天看到一则新闻,瑞士的一家公司举办团建活动,其中有一项是“赤脚走火炭”的项目。25人走完后,被烧伤,其中13人伤势较重,已被送往医院接受治疗。



我猜想,公司的本意也许是想利用“具有挑战性”的活动来“激发”员工潜能,没想到最后活动变成了事故,当地警方直接介入展开调查。


一位网友评价的在理“让员工赤脚在煤炭上行走不会增进同事之间的感情,只会让他们和医护人员建立深厚的友谊”。


实在想不通公司举办这种挑战生理极限的团建活动图啥?是老板们觉得大家平常上班还不够累么?还是这些户外项目老板有投资?


当然,想让一次团建成功,最重要的还是“功夫在诗外”,即日常工作中团队和公司的人际关系氛围要好。


这也是我很怀念上一份工作中团建的原因,因为整个公司的同事们日常相处很好,所以私下玩起来也轻松、有趣。试想一下,平时上班勾心斗角或者视作陌路的同事,私下怎么可能玩得开心?


硬凑搭子放在一起玩,团建就变成了或明争暗斗、或交际应酬,到最后也无法完成凝聚团队的使命,只能让职场人一次又一次渐行渐远。

还没看够,点击下方卡片关注啦~

— END —

本文来源于猎聘(ID:liepinwang),转载授权请联系原公众号运营:liepinxxv


你点的在看是对我们最大的支持

文章底部广告位

文章评论